关于举办星空官方网站_星空xingkong(中国)第三届大学生结构设计竞赛的通知
文章来源: 作者: 发布日期:2012年05月22日
关于举办星空官方网站_星空xingkong(中国)第三届大学生结构设计竞赛的通知
各教学单位:
为培养大学生的创新思维和实际动手能力,培养大学生团队协作精神,增强大学生的工程结构设计与实践能力,丰富校园科技文化氛围,促进大学生相互交流与学习,为我校参加第三届吉林省大学生结构设计竞赛及2012年东北四省区普通高校本科大学生结构设计创新竞赛选拔优秀人才,星空官方网站_星空xingkong(中国)决定举办我校第三届结构设计竞赛,本次结构设计竞赛由教务处主办、土木工程学院承办。具体事项通知如下:
一、竞赛题目
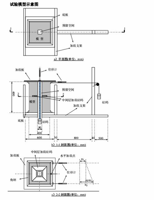
竞赛题目:承受分层竖向荷载和单项水平荷载的两层框架结构模型。
详细情况见附件1:竞赛方式与内容。
二、参赛对象和形式
参赛对象为在校09、10级本科生,每个参赛队由3名全日制在校本科生组成,参赛对象为全校各工程类专业本科生,各参赛队设1名指导教师组成,以组队形式参赛。鼓励跨专业、跨年级组队,报名表见附件2。
三、日程安排
2012年5月21日-5月25日,进行报名准备及报名工作,参赛对象为全校各工程专业本科生,每个参赛队由3名全日制在校本科生及1名指导老师组成;
2012年5月26日—6月6日,根据赛题进行方案确定、理论计算,初步完成计算书、设计图纸;
2012年6月7日—6月18日,根据计算书、设计图纸进行模型制作;
2012年6月19日,提交参赛作品;
2012年6月20日,校大学生结构设计竞赛,选拔2个参赛队,参加吉林省大学生结构设计竞赛。
四、竞赛要求
1. 参赛要求
(1)各参赛队应独立设计、制作,每位参赛者只允许参加一个队。竞赛期间不得任意换人,若有参赛队员因特殊原因退出,则缺人竞赛。
(2)每个参赛队只能提交一份作品,作品必须命名。
(3)各参赛队必须在规定时间上交参赛作品。
2. 方案设计与理论分析要求
(1) 内容应包括:设计说明书、方案图和计算书。设计说明书应包括对方案的构思、布局、功能、结构选型及其他有特色方面的说明;方案图应包括结构整体布置图、主要构件详图和方案效果图;计算书应包括计算模型、荷载分析、内力分析、承载能力、位移计算等。
(2) 文本封面要求注明作品名称、参赛学院、指导教师、参赛学生姓名、学号;正文按设计说明书、方案图和计算书的顺序编排。
(3) 参赛队必须提交方案设计与理论分析文本的电子版一份,并标明参赛作品名称;同时用A4纸打印一式五份,在规定时间交到竞赛组委会,逾期作自动放弃处理。
报名及赛题咨询电话:张曙光,办公电话:85711584;手机:13944936973;Email:zhang_shu_guang@eyou.com。
附件1 东北四省区普通高校本科大学生结构设计创新竞赛方式与内容
附件2 星空官方网站_星空xingkong(中国)第三届大学生结构设计竞赛报名表


材料力学性能指标
卡纸
厚0.3mm;弹性模量E=60MPa ;极限应力 拉应力22 MPa; 极限压应力7 MPa 。
蜡线极限拉力
股 数 | 1 | 2 | 3 | 4 | 5 | 6 |
极限力(N) | 48 | 110 | 168 | 207 | 225 | 232 |

附件2
星空官方网站_星空xingkong(中国)第二届大学生结构设计竞赛报名表
指导教师及 联系电话 | 专业、班级 | 姓名 | 联系电话 |
星空官方网站_星空xingkong(中国)教务处
土木工程学院
2012年5月21日
上一条: 停 水 通 知
下一条: 关于星空官方网站_星空xingkong(中国)大学生节能减排社会实践和科技创新大赛现场决赛通知



官方公众号
官方微博
普通高考招生